友成动态
首页>友成动态

友成理事会换届会议在京召开 新理事会确定新的五年战略

友成企业家扶贫基金会第三届理事会换届选举会议于 2018 年10月14日下 午在京召开。

第三届理事会理事候选人及监事候选人到会参加会议,国务院扶贫开发领导小组办公室洪天云副主任代表业务主管单位到场见证并致辞。 

洪天云副主任充分肯定友成基金会工作

王平理事长主持会议

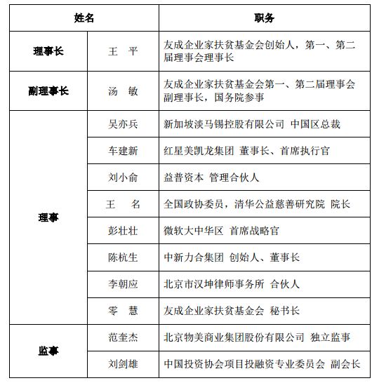
会议听取了秘书处所作的《友成企业家扶贫基金会第二届理事会(2012-2018)工作报告》,以无记名投票的方式选举产生了第三届理事会。当选理事以无记名投票的方式选举王平女士为基金会第三届理事会理事长、汤敏先生为副理事长 (详见下表)。零慧女士继续担任友成企业家扶贫基金会秘书长职务。

友成企业家扶贫基金会第三届理事会成员名单 

新选举成立的友成企业家扶贫基金会第三届理事会合影

洪副主任对友成基金会在第二届理事会期间的工作给予充分肯定,他说,“友 成基金会自成立后,一直把中国农村扶贫作为主要职责,开展了大量的工作,志愿者驿站、青椒计划、电商扶贫等一系列工作都非常出彩,紧紧抓住作为一个社会组织在我国大的社会发展推进过程中的关键点、找到了切入点,是社会组织参与脱贫攻坚工作的表率,走在了全国2000多家部级登记、80多万家各级社会组织的前头。”洪副主任还介绍了目前扶贫领域的严峻形势,希望友成能够继续发挥领头羊的作用,将扶贫工作越做越好。 

汤敏副理事长介绍友成系列扶贫项目进展

据统计,友成基金会自成立以来,累计公益支出3.95 亿元人民币,资助各 类社会组织和社会企业260多个,自主研发试点创新项目及平台18个;辐射超过5000 家社会组织;为贫困地区和灾区募集物资近2.73亿元;搭建130个各级扶贫志愿者驿站,组织各类志愿者3万余人,提供志愿服务超150万小时,总价值达8亿元。 

零慧秘书长代表秘书处作

《友成企业家扶贫基金会第二届理事会(2012-2018)工作报告》

换届选举会议之后还召开了友成企业家扶贫基金会第三届理事会第一次会 议,本次会议听取了秘书处所做的《友成企业家扶贫基金会未来战略(2018-2022)》 的汇报明确了友成基金会以“深耕社会创新,引领教育扶贫,生根乡村振兴” 为战略方向以三A三力评估体系、青椒计划、电商扶贫、产业扶贫与乡村振兴、 小鹰计划、猎鹰计划、益教室等八大项目为实施路径的未来五年战略。与会理事及理事授权代表对该规划方案进行了充分讨论,并给予了宝贵建议。

此外,理事及授权代表还以现场表决的方式表决通过了如下议案: 

1. 关于零慧秘书长提名李佳琛女士、苗青女士、张静女士为友成基金会副秘书长,徐劲军女士为友成基金会财务负责人的议案 

2. 关于友成基金会聘请会计师事务所、常年法律顾问的议案 

3. 关于上汽通用汽车销售有限公司凯迪拉克品牌捐赠的议案 

4. 关于融创房地产集团有限公司捐赠的议案

 

副秘书长苗青、李佳琛、张静分别向理事会介绍

青椒计划、乡村振兴及电商扶贫等项目的进展情况

浏览更多新闻稿
信息公开| 下载中心| 关于我们| 联系我们
友成企业家乡村发展基金会版权所有并保留一切权利隐私保护 京ICP备16038099号-2

订阅我们的电子邮件与新闻把握最新行业信息